2025年中国金融智能体发展研究报告
本报告基于技术发展周期视角,对中国金融智能体的落地现状和趋势展开了深度洞察,阐述了金融智能体在关键周期阶段的主要表现,期望能够为行业提供一份拥有参考价值的研究内容。
三重驱动因素推进金融智能体发展
相比近年来金融机构采纳的各类新兴技术,大模型及智能体的发展在“技术突破、业务创新与政策支持”的多重因素驱动下,展现出更为强劲的发展势头
近年来,各类新兴技术相继涌现,均在初步探索期获得市场关注,也都经历了从概念炒作到理性回归的过程。这些技术中,部分通过重塑业务流程实现稳健发展,部分则因未能规模落地而发展停滞。多家金融机构技术负责人反映,尽管各类新兴技术持续影响金融科技战略布局,但很多决策者日趋理性,会审慎对待市场炒作,从而更关注技术的实际价值。
与其他技术相比,大语言模型、金融大模型及智能体的创新展现出显著不同的特质。它们凭借技术突破和场景应用创新,为金融业务升级开辟了新路径;加之政策层面的积极引导,共同为技术的发展构建了坚实的支撑。这种技术、场景创新与政策的多重共振,使大模型驱动的智能体在中国市场展现出强劲的内生动力。目前,很多金融机构也在采取“战略积极、落地务实”的策略,重点关注智能体在具体业务场景中的价值实现。
驱动因素 1:技术突破
智能体能够弥补大模型在执行具体任务和对外交互方面的不足,解决落地应用中的“最后一公里”难题。同时,得益于技术进步与工具生态的完善,智能体正加速走向实用化:一方面,以DeepSeek为代表的大模型在多轮对话理解、任务规划与复杂指令处理等能力上持续增强,提升了智能体的任务执行效果;另一方面,MCP、A2A、LangChain等协议与开发框架有效降低了开发门槛,使智能体的构建与部署更为便捷高效。
驱动因素 2:业务创新
积极布局AI的金融机构,正致力于探索智能体在业务增长、客户体验与服务升级、运营降本增效等维度上的落地模式。调研显示,约33%的金融机构对智能体持较为积极的投资态度1(详见后文客户需求分析),反映出市场对其实践价值的认可与期待。
驱动因素 3:政策支持
政策层面为智能体在金融领域的应用与发展提供了清晰的指引与目标规划,这些顶层设计正逐步引导实际的资源投入。例如,部分机构依据相关政策调整科技投入优先级,并为智能体及金融大模型等AI技术设立专项资金。更重要的是,政策明确了价值落地的重点方向,尤其是金融“五篇大文章”所涵盖的科技金融、绿色金融、普惠金融、养老金融、数字金融等领域,为智能体的业务实践锚定了关键探索路径。

1.1 当前行业所处的周期阶段
智能体的应用实践情况是衡量行业发展阶段的标尺:2025年是金融智能体发展元年,行业处于初步探索期(投资建设期)的周期阶段
目前,96%的应用实践处于初步探索期,大部分项目集中在“POC、智能体平台部署、以及完成部署进入试点运行”的阶段;仅4%的应用实践进入敏捷实践期,主要集中在职能运营类场景或非核心金融业务场景。
1.2 场景应用
当前金融智能体的应用聚焦在两类场景:
1)职能运营类场景的初步探索:典型场景如知识问答、办公助手等,这类场景聚焦于通用运营与基础服务。目前此类场景的智能体应用落地速度快、适配成本低,已成为大多数金融机构推进智能化的首选切入点。预计1年内或1-2年内,该类场景将从初步探索阶段全面进入敏捷实践阶段。
2)在业务场景外围进行初步探索:无论是纵向业务逻辑场景(如智能信贷),还是横向业务逻辑场景(如智能营销),亦或是监管合规类场景,目前智能体的应用多数以业务辅助为主,如生成报告、流水分析、产品问答、影像识别等,主要是在业务场景的外围提供辅助性智能化工具,尚未对金融决策相关的核心场景产生价值影响。智能体想要深入走向金融业务,需要适配金融场景的专属产品体系,因此产品供应商的金融业务认知与经验非常重要。
当下,金融机构的核心目标在于探索智能体在金融业务中的可行落地路径,并对其实际价值进行验证。目前金融智能体主要包括两种落地路径:
一类是在现有系统或应用中嵌入智能体功能,通过轻量化改造提升业务智能化水平。这类智能体通常依托于原系统的底层架构(如数据接口、流程逻辑)运行,功能聚焦于局部场景优化——例如在传统信贷系统中加入智能审批模块。其优势在于适配性强、改造周期短,但功能扩展通常受限于宿主系统。
另一类则是通过采购标准智能体产品或开展定制化开发,以试点方式快速验证场景价值;也有部分机构选择自建智能体平台或引入全栈式解决方案,实现从底层技术到上层应用的全链路开发。这类智能体具备独立的数据处理、决策链路和运行环境,可跨系统调用资源(如同时对接CRM与风控系统),迭代灵活性强,但也面临与既有系统集成复杂、开发及维护成本较高等挑战。
就项目进展而言,由于部分项目的实施周期多为数月,许多2025年的下半年(尤其是第四季度)签约的项目目前仍处于交付阶段。总体来看,大部分项目均在约定实施期内按计划推进,除个别案例外,整体未遇到重大实施障碍。
任何一项技术的初步探索期都必然会有一些项目走向失败,智能体项目能否成功不仅在于对厂商能力的验证,也受到真实业务环境复杂性、项目全周期成本结构和组织适配能力的综合影响。在金融智能体的初步探索期阶段,我们已经发现部分项目存在因产品技术能力、成本规划、真实生产环境制约等问题而存在项目失败或不能达到预期效果的风险。以下是我们列举的典型案例以及对目前项目的风险评估分析:
从项目数量占比来看,银行业以43%的占比优势位居第一,成为金融智能体应用的核心阵地。这既源于银行业务场景的多样化与高频交互属性让智能体的应用拥有更多场景机会,也得益于银行在资金、技术、数据积累上的先天优势。目前国有大行和股份制银行率先开展大模型建设和智能体场景实践,城商行、农商行则通过标准化场景逐步渗透,形成“头部引领+中尾部跟进”的梯队格局。
资产管理类机构以27%的占比位居第二,证券公司、基金公司、信托公司等机构在投研智能化(如研报分析、市场动态监测)等场景呈现出旺盛需求。大模型及智能体在文本理解、逻辑推理方面的能力与这些需求高度契合,因此涌现了较多项目。
保险业以15%的占比处于第三梯队,其需求聚焦于保单核保、客户服务等场景,智能体可有效提升效率;互联网金融公司和其他类机构各占7%,前者依托线上化运营优势探索智能营销、风控等场景的应用落地,后者则在细分领域(如融资租赁、财务公司)进行小众化尝试。
嵌入式智能体功能类项目:在既有的系统或应用中嵌入智能体的功能模块,例如在银行风控系统或信用卡外呼系统中,以组件化方式集成智能体能力,提升原有业务的智能化水平与业务效率。这种项目除了客户主动提出的需求外,也会有一些厂商会在最新的产品版本中增加智能体功能,厂商主动升级的确会在一定程度上促进智能体在金融行业的渗透。但同时也要求厂商审慎管理客户预期,确保新增功能与目标客户需求精准匹配,避免在客户初期接触智能体时因应用效果不佳而失去投资信心。
主要的供应商为向金融机构提供各类系统及应用软件的厂商,他们依托已有的产品基础,通过嵌入式智能体功能对原有解决方案进行智能化升级,实现平滑赋能。部分供应商也会和智能体厂商开展生态合作,选择集成他们的产品。
独立智能体应用开发类项目:目前多数金融机构客户以采购轻量级应用进行快速试点为准,因此智能体应用类项目占比较高,但随着行业逐步从初步探索期迈向敏捷实践期,越来越多机构在经历了场景试点后,将逐步开展智能体自主开发并拓展更多业务场景的应用实践,市场对智能体平台的采购需求预计将持续增长。
主要的供应商类型为云厂商、数科公司、AI厂商等,他们会推出智能体平台满足金融客户的智能体开发需求,或提供标准化智能体产品 / 定制开发的服务,部分厂商还会提供金融大模型或通用大模型在内的全栈能力。
1.7 项目金额分布
智能体应用项目:当前,智能体应用类项目的金额高度集中于30万至150万元区间,金融机构普遍采取小步快跑的务实策略,很多项目的核心目的在于以可控的成本快速验证智能体的落地可行性及产生的业务价值。主流价格区间之外,部分因开发复杂度高、定制要求强的项目,金额可达200万至250万元甚至更高;另一方面,也存在少数低于30万元,甚至在10万元上下的项目。这通常源于厂商为争取标杆客户案例、客户预算有限等情况所致,目前这类项目占比不大,暂未演变为行业的恶意价格竞争。
智能体平台、应用及组合类项目:智能体平台类项目金额多集中在100万至150万元之间,也会因具体需求不同而出现数十万元或150万元以上(部分可超过200万元)的价格。若采用“智能体平台+应用”组合形式,整体价格通常更高,但也有厂商会在平台销售基础上,将部分智能体应用作为赠送服务。
大模型(或金融大模型)+智能体平台+应用项目:此类项目的价格通常偏高,但不同需求的项目也会存在较大差异,甚至部分项目价格会存在数百万元(甚至更高)的差异。
值得关注的是:市场当前涌现出少量由金融机构业务团队主导的千万级智能体项目,其目标并非局部优化,而是致力于对金融业务开展全流程、体系化的深度改造。该类项目对服务商提出了更高要求,需兼具领先的技术架构与深厚的金融业务理解能力,能够提供与复杂业务场景深度适配的解决方案。目前,具备相应综合服务能力的厂商较为有限,此类标杆性项目也较为稀缺。
2025年中国金融智能体平台及应用解决方案的公开项目(竞争性磋商、单一来源等形式均包含)、非公开项目的签约总金额达9.5亿元。这其中一部分是轻量级的试水项目,项目金额在数十万或百万上下,项目数量占比较多。另外一类项目数量占比虽少,但项目金额在千万级(金融业务的全流程、体系化智能体升级改造),这些项目共同构成了2025年的市场规模。
中国金融智能体市场的增速可从“相对明确的可预见增长”与“潜在增长动力”两方面拆分。
相对明确的可预见增长:基于当前市场惯性与项目储备,让市场投资规模增速具备扎实支撑,这其中既有存量项目的续购与扩容(如一期转二期的规模化投入),也有新入场金融机构的初期布局(如中小银行跟进智能体的投资建设),这部分增长由已验证的需求与落地节奏主导,确定性较高。
潜在增长动力:一是政策强力驱动,将加快金融机构的投资步伐。很多金融机构正在探讨和思考如何落实“人工智能+”政策中提及的2027年及2030年关于智能体普及率的目标。这无疑是金融智能体平台及应用解决方案投资规模增长的强动力;二是头部机构的成功实践,所形成的示范效应将推动同业跟随者加大投入,形成“领先者—跟随者”联动的集群增长。三是从行业周期视角来看,预计未来5年行业将逐渐从初步探索期迈向敏捷实践期、规模扩展期,这将让行业保持稳健增长(行业周期的推演分析,见后文“趋势推演”章节,此处不做赘述)。
1.8.2 商业模式:价值交付模式市场空间巨大但对服务商要求极高;产品交付模式市场空间直观可见,但易同质化竞争
从市场空间和商业机会来看,价值交付模式以业务成果(如AUM增长)作为收费基准,其市场空间直接与所能撬动的金融业务增量价值挂钩,想象空间巨大但实施难度也极高,需要厂商深度嵌入客户业务流程并承担效果不达标的商业风险,目前具备这样能力的厂商屈指可数,且分润机制、价值衡量标准,需要服务商和客户达成共识。产品交付模式通过销售智能体平台或应用,市场空间取决于客单价与机构渗透率,规模直观可见,但易陷入同质化竞争。
1.9 当前行业周期的特点及挑战
当前周期特征:高涨的市场期望 vs. 探索期的落地现状
既要抓住行业早期市场机会,也要确保项目落地质量避免影响客户信任:目前,中国金融智能体市场预期处于膨胀高位,行业需要警惕预期未能达成而带来的信心透支风险。任何新兴技术的发展初期往往伴随着市场炒作与非理性繁荣,现阶段金融智能体实际落地仍处于初步探索期,高涨的期望虽有利于吸引投资,但若项目预期价值难以兑现,或市场上“伪智能体”产品引发较大负面影响,将严重动摇机构客户的信心。
近期调研显示1,53%的金融机构明确表示:虽愿进行探索性投资,但若项目成果显著低于预期,将立即缩减或终止投入,直至行业出现可复制的成功案例才会考虑重启投资。这一数据证明了市场信心存在一定的脆弱性。维护行业良性发展,需要各方共同努力跨越从概念验证到成熟发展的“规模化峡谷”,避免因早期泡沫破裂而导致整个行业陷入信任危机。
引导客户建立正确的技术认知,是推动金融智能体落地与行业健康发展的关键前提。然而调研发现,不同背景的从业者普遍存在认知偏差,且呈现出明显的群体特征:
非技术背景从业者虽通过网络文章、短视频等渠道接触智能体概念,但由于多数内容存在片面解读与过度炒作,导致这些从业者对智能体呈现出“高预期值、低辨别力”的特点,既对技术抱有不切实际的幻想,又难以识别“伪智能体”产品的本质缺陷。
技术背景从业者对智能体的认知虽整体高于非技术背景从业者,但仍有部分受访者存在认知偏差。值得注意的是,存在认知偏差的从业者中,近五分之三的受访者因过度谨慎而低估智能体价值,设置了过低的预期值,这与非技术背景群体的认知偏差形成对比。
这种认知分化的现状,市场教育需采取差异化策略:既要破除“概念迷信”,也要消除“价值怀疑”,通过建立分层次、场景化的认知体系,为智能体在金融领域的深度应用扫清障碍。

为促进金融智能体行业的健康发展,厂商需要通过系统化的能力证明与价值引导,与客户构建长期信任关系。具体而言,应围绕以下三个层面展开工作:

2024年Q4,对智能体有所关注的金融机构中,约三分之二1的领导者重视其在提升组织与业务运营效率、降低成本方面的价值。
随着更多金融业务部门的从业者关注到智能体,机构整体上对智能体的价值期望也在逐步演变。2025年Q4的最新调研显示,目前越来越多的机构期望智能体能够成为驱动业务增长、重塑客户体验的创新引擎,而不仅是提升效率和生产力的工具。
这一价值优先级的迁移,标志着未来金融机构将会以更加战略性的视角部署智能体,而不仅是赋能业务的工具。在此范式下,智能体应用的成功标准也不再局限于效率提升与成本节约,而需进一步评估其是否能够真正成为推动业务增长与客户体验创新的价值引擎。报告上文调研数据中的价值优先级排序也印证了这一趋势:
基于行业观察,2025年Q4中国金融机构对智能体的投资意愿呈现明显的提升,相较Q1,拥有积极投资意愿(十分愿意+愿意)的机构占比增加了27.5%,据调研获取的反馈,这一转变主要受三大关键因素驱动:
首先,同业示范效应逐步显现。由“积极探索型”机构所推动的实践案例,虽然很多项目处于验证阶段且在不断完善中,但这些案例均为后续跟进的实践者提供了可参照的实施路径与风险映射,会在一定程度上降低行业的试错成本与认知门槛。
其次,政策引导是一项非常关键的因素,尤其是国家层面“人工智能+”等战略的持续深化,为智能体应用划定了明确的发展目标。这些政策促使金融机构重新评估其技术投入的优先级,将智能体从探索性议题提升为具有战略意义的投资范畴。
再者,领先智能体厂商推出RaaS(成果即服务)的价值交付模式,重构了传统产品采购的风险收益结构。该模式通过与业务成果的直接关联,显著缓解了金融机构在投资回报不确定性方面的顾虑,从而加速了决策与落地进程。
三者共同作用,推动部分金融机构从智能体观望阶段迈向实践探索阶段。
目前金融机构对智能体的投资表现,主要分为以下三种类型:
积极探索型:对于AI战略领先头部金融机构而言,其投资逻辑往往会超越传统的成本效益模型,而是从技术战略视角来设立专项资金,重点投向智能体平台能力建设与关键业务场景的深度探索。即便部分项目短期难以实现显著的ROI,但只要对构建长期的技术壁垒或提升业务效能具有战略价值,仍会保持较高的投资意愿。
务实跟进型:此类机构的投资行为高度务实且受价值驱动。他们倾向采购或合作开发面向特定业务问题的解决方案,期待智能体能够直接贡献于营收增长、客户体验升级等可量化的业务指标,实现总拥有成本(TCO)的结构性优化与投资回报率(ROI)的切实提升。这类客户期望通过相对清晰的ROI测算模型以支持投资决策。
审慎观望型:以众多技术能力与预算有限的小型金融机构为代表,其投资策略相对更加谨慎。他们对价格敏感,高度关注产品的成熟度与易用性。在投资决策过程中,会表现出风险规避倾向。
行业共识是,金融智能体市场整体处于“初步探索期”,因此多数机构在产品/技术、解决方案、监管成熟之前,倾向于采取有限试点的渐进式策略,将大规模投资留在行业发展更为明朗、技术路径更为清晰之后。
2.4 客户所关注的四大方向
业务为本、技术为用:安全合规基础上,智能体如何能够更好地落地、为金融业务带来持续的价值反馈,是客户从根本上以及长期发展角度所关心的问题
在当前金融业智能化转型的关键时期,金融机构正面临战略与技术的双重驱动力:既要积极践行“人工智能+”国家战略以保持竞争优势,又需把握智能体带来的业务变革机遇。通过对151位金融机构专家和领导者的访谈,我们将金融机构客户关注的问题整理为如下所示的四大维度,而这四个维度也构成了金融机构客户在采纳智能体时的核心决策链路。
金融机构在智能体安全合规领域呈现出高度一致的战略关切,不同角色的受访者对安全问题关注的方向可能不同,但从整体上来看,安全合规是机构采纳智能体的前提与底线,任何与之有关的问题出现都可能导致暂停对智能体的应用和投资。面对这些需求,金融机构需要围绕“大模型 - 智能体 - 场景”来建设金融智能体的安全合规解决方案。
首先,需要围绕大模型(或金融大模型)全生命周期提供安全保障,例如,提高金融领域模型在训练或微调中所使数据的质量;覆盖模型精调、评估、部署的安全运维流程;通过模型围栏等技术规避模型被误用、输出错误结果或泄露数据的风险;等等。
其次,需要构建RegTech驱动的AgentOps,在通用的AgentOps能力之上,让金融智能体的每一个决策和行为都能够在监管合规红线、业务安全底线之内。
再者,在金融智能体的场景应用中,应该建立基于风险分级的人机协同机制;面对恶意信息输入和多模态伪造攻击等场景,同样需要构建安全防御能力。
金融机构在采纳智能体的过程中,对价值的聚焦已成贯穿决策的核心,从如何定义核心价值、如何精准衡量实际效用,到如何找到能最大化价值的场景切入点,每一步决策都围绕价值兑现展开。头部机构虽资源更充沛,但其布局智能体时,既需响应政策层面对技术落地的战略要求,也需满足业务端对效率提升、风险管控的具体需求,价值判断兼顾长期战略意义与短期业务成效。中小机构则因资源有限,更注重价值的快速兑现,倾向于选择能直接带来成本节约、流程优化等可量化收益的场景,避免过长的回报周期带来经营压力。尽管不同机构对价值的侧重略有差异,但对价值的定义、衡量与场景适配已成为金融机构采纳智能体的核心决策锚点。
基于报告前文,目前智能体项目类型包括:在既有系统或应用中嵌入智能体功能、标准化智能体&定制开发智能体、采购智能体平台、包含大模型的技术栈能力组合方案。基于此,这部分内容将围绕这其中涉及到的智能体平台及应用、大模型(金融大模型)进行调研。
安全合规、产品易用为支撑,更懂金融业务为核心期望:在智能体平台及应用层,金融场景的深度适配以66.2%的受访者占比成为最受关注的方向,机构核心诉求是智能体具备预置金融行业知识库、可插拔工具组件的能力,以便快速构建贴合自身业务的深度应用;业务领导者和技术领导者对其关注程度均达5分(最高),直接体现了“智能体需懂金融业务”的核心期待。在大模型/金融大模型层,客户更加期待模型对金融业务的理解力,具备吃透金融业务的认知与推理能力,进而更好地支撑智能体的应用落地。目前市场中大部分产品的能力与客户的高预期之间仍存在差距。其余维度在智能体落地中同样是不可或缺的能力:例如智能体的集成交互、复杂任务支持、大模型的信创兼容性等。
整体来看,金融机构落地智能体时,以“适配业务场景、理解金融逻辑”的业务认知能力为核心锚点,同时从安全、技术、生态等维度构建保障,既聚焦业务价值的精准落地,也兼顾合规与实操可行性。
当金融智能体从初步探索期逐步迈向敏捷实践期、规模扩展期,金融机构可以尝试设立ASO ( 智能体战略办公室,AI Agent Strategy Office ) ,将智能体的管理从项目制的一次性交付,提升为产品制的全生命周期运营。ASO通过战略对齐、统一架构、价值量化和反馈驱动这一系列严谨的技术战略管理及运营,确保金融智能体能够体系化地落地应用,能够不断从业务中学习、进化,并持续贡献可衡量的价值。
目前,领先的金融机构会采取自主建设+外部供应商合作的方式,甚至部分机构正在选择多家供应商以分散风险,虽然这些情况还未成为主流,但这也印证未来智能体数量增多,厂商协同复杂的趋势。对此,智能体的持续价值反馈,不能只依赖项目管理思维,而是应该从体系化的产品战略及管理角度推动智能体价值的持续正反馈。此外,金融智能体有机会渗透在诸多金融业务板块,提升业务和产研团队的协同效率也是十分关键;再者,还应将外部监管与内部风控内化为智能体系统的设计原则与运行标准。综上趋势,从金融机构应用智能体的长期发展来看,ASO是一个值得参考的组织管理模式。
基于行业周期的趋势推演
趋势摘要
Stage 1:初步探索期(投资建设期)
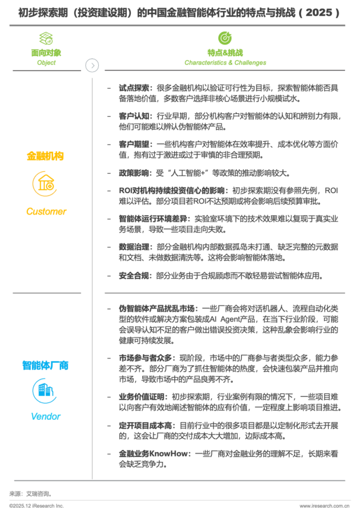
初步探索期,多数项目正在经历POC、部署实施、试运行的过程。应用方向也会相对局限于职能运营类、金融非核心业务类场景,金融核心场景的落地尚处于探索阶段。这一时期,智能体还未能发挥出深度的应用效能,因此从价值回报的角度,被定义为投资建设期。
此阶段,应该重点关注行业早期的市场教育、客户预期建设、智能体产品的甄别(谨防伪智能体产品造成的负面影响)、把握项目的客户满意度、在应用场景的广度和深度上持续探索并寻求突破。
初步探索期持续的时间越长,对金融智能体的纵深发展越不利,因为迟迟看不到应用扩展和价值回报的客户将会失去投资信心和热情。在这一阶段,如下趋势值得关注:
随着金融机构发起的智能体项目逐渐增多,以及越来越多的厂商正式推出智能体相关的产品或解决方案(目前部分厂商还在打磨产品而尚未开启商业化),将推动市场走向“熵增”,此时的市场也充斥着一些伪智能体产品扰乱客户认知。行业将在这样“混沌”的状态下经历初步探索期的考验。这个阶段,帮助客户建立合理的预期、让客户正确认识智能体的价值边界十分关键,这将影响项目合作的可持续性和行业的健康发展。
在初步探索期,数据的有效性和可用性是影响智能体项目能否推进的关键因素,且这一影响会持续贯穿后续各应用阶段,因此在金融智能体应用的全生命周期中值得持续关注。
面向智能体的数据工程需要建立一套综合能力体系。其核心目标是确保数据能够充分支撑智能体的自主感知、规划与行动。从“为静态分析提供数据”转变为“为自主智能体提供动态数据燃料”。要关注的不只是数据本身,还包括支撑其持续产生价值的管理流程和治理体系,让数据自适应智能体运行,主要包含数据准备、静态数据转化为动态交互两个部分。
数据准备:以明确的智能体用例目标为导向,保障数据的可访问性、可靠性与及时响应。通过增强数据语义,确保数据集合具备代表性和多样性以反映现实模式并减少偏差。同时,建立涵盖可溯源性、隐私保护、偏差管理和道德合规的数据治理框架。
静态数据转化为动态交互:需构建时序交互上下文以串联多轮对话与工具调用;思维链标注数据以提供推理范本;标准化工具接口以封装可执行服务;以及涵盖边缘案例的安全验证数据集;等等。这些工作旨在为智能体提供可学习、可决策的连续数据流,而不仅是孤立的信息点。
Stage 2:敏捷实践期(回报初期)
敏捷实践期,大部分项目走过了部署实施后的试运行阶段,开始在业务中落地,但还未形成可规模化推广的方案,且一些项目还是面向非全量用户或部分业务。价值回报视角,这时的智能体已经从“投资建设期”迈向“回报初期”,行业周期已经达到E – Cycle曲线的第一个增长拐点,金融智能体开始逐步释放智能体的应用价值,进入正向的价值回报阶段(即便还未能追平前期的投资),我们将这个拐点时期定义为“看到曙光”。
敏捷实践期的核心目标是:通过在应用场景中不断地敏捷尝试,抽象出金融智能体落地应用的规模化范式,进而迈入行业的下一发展阶段:规模扩展期。站在金融机构的角度,规模化范式可以从试点的小项目升级为企业级规模化部署。站在行业的角度,规模化范式可以将智能体解决方案推广至更多的机构。
敏捷实践期持续的时间要长于初步探索期,此阶段需要金融机构和厂商共同对规模化范式进行“解题”。相比于上一阶段(初步探索期)需要进行早期的市场教育、客户预期建设引导,这一阶段需要帮助客户建立规模化落地的信心,同时让客户看到当前智能体的应用价值,因此一套科学且客户共识的价值衡量体系在此阶段变得十分重要。在这一阶段,如下趋势值得关注:
金融智能体项目的服务周期因合作内容不同而差别较大,短周期项目多见于3~6个月,长周期项目可达12-18个月,部分项目甚至2-3年。当这些项目服务结束时,一些失败或未能达到客户预期的案例将筛选出竞争力较弱的厂商,反之成功的案例将让对应的厂商增强市场竞争力。往复循环之下,将形成“大浪淘沙,竞争分化”的市场迭代。相比于下表所示的2025年厂商分布,未来的厂商格局将突出在产品技术能力、金融业务理解能力上具备优势的厂商。此外,早期的市场教育也会同步在这个优胜劣汰的过程中完成,供需两端将同步完成进化迭代。
随着客户对智能体的价值期望逐渐倾向于“业务增长、用户增长”等方向,但在采购智能体时却对ROI产生担忧,u200cRaaS(Result as a Service,结果即服务)这种价值交付模式将成为一种值得选择的方案。
在敏捷实践期,RaaS将对推动行业发展产生贡献,因其可以帮助客户规避ROI不确定性的顾虑,进而高效开展智能体应用。同时,在这个过程中将产生更多的规模化范式探索机会,也有可能沉淀驱动业务增长的最佳实践。
支持RaaS的厂商需要在金融业务经营、用户增长等方面拥有深厚的KnowHow,且可以形成能力或资源壁垒而持续被客户需要,以促进机构的长期合作。支持RaaS的厂商还需要能够建设与客户共识的价值衡量标准及合理的定价机制,同时输出落地方法论和行动指南。
RaaS将改变金融智能体市场的竞争范式,标志着厂商的角色从智能体产品供应商升级为业务成果的共创伙伴,其收入直接与为客户实现的、可衡量的业务成效挂钩。目前已有多家厂商支持RaaS模式。
金融决策的复杂性(如信贷审批、投资组合)意味着,任何微小的思维偏差都可能导致直接的财务损失、监管处罚或声誉风险。因此在风险敏感的金融领域,对智能体运行的信任,是决定其能否走向核心业务、以及行业能否迈入规模扩展期的核心影响因素。对此,金融机构需要构建一套增强信任的金融智能体安全架构,该架构是围绕“大模型-智能体-场景”而构建的金融智能体安全解决方案。这其中不仅包括产品、技术及解决方案的创新,也包含了安全的人机协作等运营机制,为金融智能体的落地应用保驾护航。这其中包含的主要技术在报告前卷已经介绍,此处不再赘述。
智能体安全合规通常会受到技术、数据、用户输入、业务环境等多种因素的综合影响,在行业即将迈入规模扩展期之前,金融机构有必要建设一套完整的“增强信任的金融智能体安全架构”而非只是其中的单项能力,因为迈向规模扩展期后,智能体的应用环境将会变得更加复杂,提前部署完备的增强信任的金融智能体安全架构,有助于降低智能体运行的安全隐患。根据调研,虽然几乎所有的金融机构都会将安全合规作为采纳智能体的前提,但他们对智能体安全合规解决方案的投资思路会存在差异。
Stage 3:规模扩展期(黄金回报期)
迈入规模扩展期,意味着行业经历了前期的考验,在多数场景中找到了智能体的规模化扩展范式而开始逐步扩展应用,在这些场景中,智能体逐渐面向全量用户和业务进行开放。此时,在行业的前两个阶段(初步探索期、敏捷实践期)停止投资或处于观望的客户也将逐渐开始投资行动,行业进入黄金回报期。
在规模扩展期,随着智能体在更多业务场景中落地,市场期望将回归理性并逐渐走向稳步爬升阶段。E–Cycle曲线在整体规模扩展期将呈现高增长态势,直至迈入下一个阶段(增速放缓期)时,走势才趋向平缓。
规模扩展期需要重点关注智能体治理、安全合规及风控等方面的问题。在推进智能体落地的过程中需要在智能体架构、落地路径、组织及资源等方面进行合理的统筹规划。在这一阶段,如下趋势值得关注:
根据目前项目的进展和运行周期的理想化预判,预计2028年行业将到达规模扩展期。这个阶段,智能体应用规模化范式形成,智能体的落地应用经历了初步探索期的不确定性和敏捷实践期的实验打磨,我们将这个时期称为“跨越规模化峡谷”。在这个阶段,具备以下智能体落地特征:
相比于解决了Agent“能开发、能运行”的平台及工具支撑,面向价值增长的金融Agent Infra将是解决“为何行动、如何创造价值、价值如何衡量与放大”的驱动型价值操作系统。
这一趋势的核心成因是如何衡量及定义智能体的应用价值、找到最佳实践场景并确保应用落地是当前大部分金融机构在采纳智能体时核心关注的问题,这也是智能体走向深度金融业务必须要解决的问题,在2028年行业已经迈入规模扩展期的战略假设下,面向价值增长的金融Agent Infra将成为金融智能体能力建设的必选项。
在规模扩展期的行业周期内,一些项目的投资成本在不断增加(例如工具调用次数、模型调用Token次数在不断增加),部分机构对成本缺乏有效管控,他们往往将预算重心放在智能体平台建设及应用开发等显性成本上,却严重低估了算力消耗、数据治理、持续运维以及产品迭代所带来的隐性开支。这种片面的成本规划,导致项目在实际推进中预算频频超支,不仅直接拉低了投资回报率,更动摇了管理层对智能体应用价值的信心,甚至可能使颇具潜力的项目在规模化前夜被迫中止。
调研数据来看,一些机构是“先扩张、后算账”的模式。他们初期只聚焦场景落地,等项目铺开后才考虑成本管控,若前期资源投入较大,很容易因为前期缺乏规划导致成本超支,最终拉低ROI。若延续“初期忽视TCO、扩张后补漏”的模式,随着2025-2028年智能体项目的扩张,会在规模化阶段暴露成本规划缺陷,而机构为规避损失,恐将会放缓后续投资节奏。
AI Agent作为具备自主感知、决策和执行能力的智能系统,其成本结构远复杂于传统AI项目。金融机构需从战略与治理、技术架构、组织运营、风险管理四个核心维度,系统性地审视总体拥有成本(TCO)。
自主式AI、多智能体系统、面向价值增长的金融Agent Infra、增强信任的金融智能体安全架构等技术的成熟发展,是构建智能体金融网络平台的前提条件。
智能体金融网络平台代表从平台中介到代理网络的范式革命。其核心是多个自主智能体构成的动态柔性网络,通过自然语言理解主动为用户提供金融解决方案,实现从产品货架到主动服务的转变,生态结构灵活,可根据任务动态组网。风险控制基于多智能体模拟与实时博弈,实现预测性风控;监管则以“监管Agent”形态内嵌于协议中,实现嵌入式实时治理。
金融机构、三方服务商、有FinTech背景的厂商,都有可能成为智能体金融网络平台的参与者(主要三类角色:用户、平台建设运营方、金融服务供给方),目前市场中一些公司提及的RaaS商业模式,很有可能通过该类平台落地而非定制化的项目模式。
这里定义的金融智能共生系统是指,客户侧和金融机构服务侧,都将会是人与智能体融合的状态。这样的趋势将会随着智能体在业务中的逐步深入而显现。这意味着金融机构的服务体系必须进行一次根本性的重构,不仅是增加一个API接口那么简单,而是从产品设计、风控、营销到客户服务的全链条变革。从更长期来看,这样的变革还可能催生新的支付方式,在这个系统中,需要更加独立敏捷的交易系统来提升效率,以及和场景的适配,基于数字人民币的智能合约将拥有新的应用场景。此外,由于该系统中会有“不同类型的Agent、不同的真人用户”进行复杂地交互,需要可信技术体系作为保障。
这个趋势有望重塑竞争格局,能更好地服务“智能体客户”的金融机构将具备竞争优势。
👇欢迎关注艾瑞数智获取更多内容
👇点击阅读原文
免费查看及下载更多PDF高清完整版报告

