企业人员定岗管理与优化策略研究
点击蓝字 关注我们
当前,国企改革深化提升进入攻坚期,人力资源管理面临政策密集调整与合规刚性约束双重挑战。国务院国资委依据改革战略部署,明确提出一系列强化国有企业用工管理政策导向。其中,强调国有企业需推进用工模式多元化,通过全面用工盘点优化人员结构,实现人岗精准匹配;强化管理机制市场化,明确2025年全面推行管理人员“竞争上岗、末等调整、不胜任退出”制度,打破传统人事管理壁垒,引入市场竞争汰机制,激发员工能动性与潜能;推动合规体系标准化,强调以《劳动合同法》修订及司法解释为依据,构建全流程风险控机制。与此同时,《最高人民法院关于审理劳动争议案件适法律问题的解释(二)》(法释〔2025〕12号)将于2025年9月1日正式施行,对外包用工主体认定、未签劳动合同二倍工资豁免、竞业限制效力等七大用工争议焦点作出全新规定,对企业用工合规提出更高要求。
为深化国有企业改革,建立健全市场化经营机制,规范和引导国有企业推行末等调整和不胜任退出制度合规落地实施,充分调动干部职工的积极性、主动性、创造性,构建合规的人力资源管理体系,解决企业在市场化和多元化用工过程中存在的问题,以及司法解释(二)新规应对策略,增强企业活力与人力资源效能,我单位定于2025年12月-2026年1月分别在重庆市和海口市举办“人力资源合规与劳动用工风险防控暨多元化用工、延迟退休与末等调整、不胜任退出机制设计及司法解释(二)新规落地实施”专题培训班。详情如下:
【培训内容】
第一部分政策与数智化背景下人力资源合规框架构建
一、深化国资国企改革背景下人力资源合规要求与挑战
二、数智化时代人力资源合规的现状与挑战
三、政策变化与法规对企业劳动用工合规的影响
第二部分人力资源合规管理的重点
第三部分国有企业集团化、多元化用工合规盘点与优化
一、国企属性的人员遗留问题的盘点暨改进
二、集团用工的典型问题及合规管理
三、国企多元化用工中的兼职、劳务、派遣、外包合规盘点与改进
第四部分员工离职解除流程、离职沟通、离职协商等合规管理实务
一、人员优化前的五项准备
二、违纪人员解除流程设计与实施
三、组织机构调整时人员优化流程设计与实施
四、规模性人员优化流程设计与实施
五、双赢离职协商解除实操和技巧
六、离职与工作交接管理
第五部分《实施弹性退休制度暂行办法》重点解读与劳动用工合规
一、《公司法》新规与劳动用工合规的有效融合
二、《实施弹性退休制度暂行办法》新政实施后对劳动用工合规的要求
第六部分《劳动争议司法解释(二)》新规解读与合规管理实战
一、司法解释二的立法定位与政策要义
二、新规落地实施与全场景合规策略
(一)外包用工主体责任认定与风险隔离
(二)未签劳动合同二倍工资的责任豁免与风险规避
(三)社保合规管理与争议化解路径
(四)无固定期限劳动合同的法定默认风险防控
(五)劳动合同续签环节的“窗口期”管理与条款设计
(六)劳动合同恢复履行的司法裁判规则与企业应对
(七)竞业限制全周期管理与协议效力强化(三段式竞业限制管理策略)
(八)企业员工特殊待遇的协议设计管理与风险规避
第七部分国有企业竞争上岗、末等调整和不胜任退出机制重构与风险防范
一、国企竞争上岗、末等调整与不胜任退出的要求背景
二、推行国企末等调整和不胜任退出机制实施的基本原则
三、推进末等调整和不胜任退出机制过程中的关键点与实施路径
(一)界定末等调整制度的范围
(二)末等调整实施涉及的法律边界与常见问题
(三)国企末等调整措施与实施路径
(四)合法合规的不胜任退出机制关键点与法律风险防范
(五)“三能改革”标杆企业案例分享
四、合规的竞争上岗机制设计
【参加人员】
各单位管理人员;各人力资源、办公室、法律、党委组织、人事劳动关系、工会、财务等相关部门相关人员。
【主讲专家】
拟邀请相关领域实战权威专家授课,并组织交流与研讨。
【培训时间及地点】
2025年12月23日-26日地点:重庆市
2026年01月20日-23日地点:海口市
【报名办法】
请参加人员按要求认真填写报名表(附后),并以传真或邮件形式报名,报名先后传发报到通知。报名指定联系人:高宝贞15901472122微信。
领取红头文件、发票、课件及咨询食宿安排等问题请直接对接高宝贞主任15901472122微信。
1.为保证培训质量,培训班名额有限,额满为止,请确定人员后及早报名;
2.本次培训内容及国企改革相关培训内容均可赴企业提供内训;
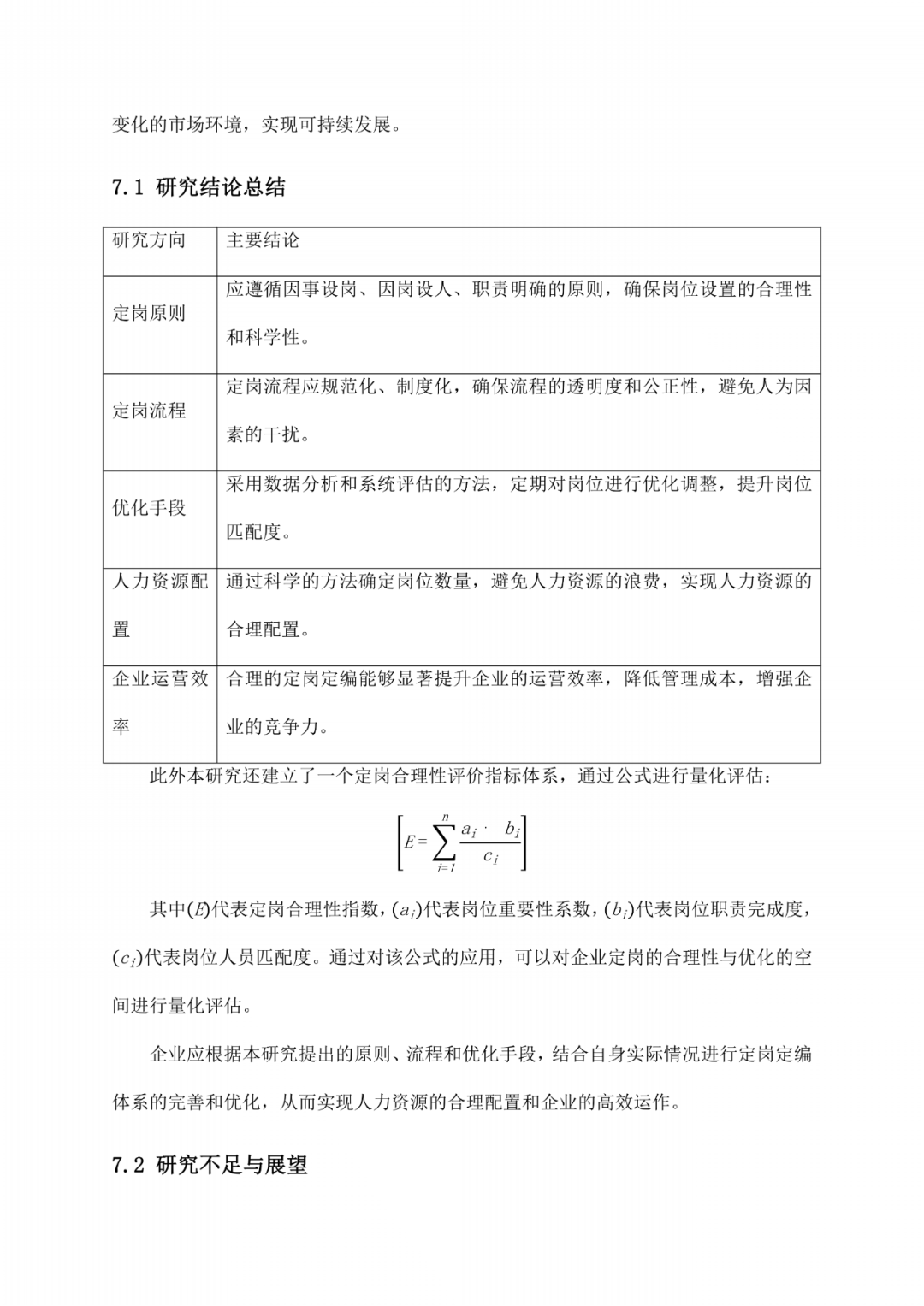
也可以预约专家免费帮忙梳理。详情咨询高主任15901472122微信。




